Bismillahirrohmanirrohiim...
Baru - baru ini saya dapat project yang mengharuskan penggunaan Dual Power Supply ( +6V GND -6V ) untuk catu daya rangkaiannya. Tapi untuk meminimalisir biaya, ane berencana memanfaatkan power supply yang ada. Disini yang saya gunakan adalah Adaptor dengan tegangan output 12 VDC. Lalu, bagaimana cara mengakalinya? cekidot gan
Sebenernya, caranya gampang sekali. Seandainya kita punya dua buah adaptor / baterai masing-masing bertegangan output DC 6V, tinggal kita rangkai begini saja (sekalian ane simulasikan di proteus) :
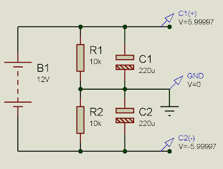
Mudah bukan? outputnya langsung jadi "split" (+) dan (-). Eh sebentar, tadi kan tujuannya mau ngakalin adaptor yang punyanya cuma 1 biji ya, kok ini jadi harus punya 2 adaptor. Hmm gini gini, menurut cara "bodoh"nya, sebenernya ada cara gampang n menurut hitungan dasar, hasil outputnya bener2 bisa langsung membagi supply tersebut sama besar, sekaligus menjadi dual supply. Yup, dengan rangkaian pembagi tegangan yang sangat sederhana (menggunakan 2 buah resistor yang ukurannya sama besar) :
Cukup simpel sbenernya, karena dengan teori pembagi tegangan, R1 dan R2 yang sama besar akan membagi tegangan sama besar di dua sisi menjadi positif (+6V) dan negatif (-6V) sama besar, dan pertemuan kedua resistor itu menjadi "virtual ground". Namun sayangnya, berdasarkan pengalaman saya, rangkaian seperti ini tidak stabil,tegangan drop, dan resistornya pasti akan jadi panas ketika output dari power supply ini dihubungkan ke beban. Ada cara simpel dan agak "anarkis" yakni dengan menaikkan tegangan sumbernya. Tapi, bagaimana kalau beban yang kita supply berbeda - beda konsumsi tegangan/arusnya? padahal sedari awal, kita menginginkan tegangan output yang stabil. Atau cara "anarkis" lain adalah dengan cara mengecilkan nilai tahanan dari resistor pembagi tegangannya. Cara ini bisa juga, namun akan mengakibatkan konsumsi/menarik arus yang lebih besar.
Lalu, bagaimana mengatasi masalah ini? kita bisa mendesain "simple buffered virtual ground circuit" dengan menggunakan OPAMP. OPAMP yang digunakan bisa menggunakan sembarang OPAMP, namun kembali lagi dengan tujuan kita, berapa arus yang kita butuhkan agar bisa mensupply beban? Mari kita coba dulu OPAMP yang sudah kita kenal (emang kapan kenalannya ;p) dan merupakan komponen umum sudah ada di pasaran : uA 741.
Rangkaian diatas cukup simpel bukan? tegangan outputnya juga sudah tersplit menjadi 2, namun tetep aja masih punya kelemahan. Arus output dari rangkaian ini lumayan kecil :( . bahkan sudah saya coba untuk men-drive LCD saja g bisa (bisa namun redup). mungkin karena memang spesifikasi dari uA741 itu sendiri. Nah, ada 1 rangkaian lagi yang patut dicoba (saya sendiri belum coba secara hardware) yang berbasis transistor.
Nah, kalau dari simulasi sih outputnya sudah sesuai, namun tetap saja perlu dicoba bagaimana performancenya. Tapi, prediksi ane sih nih rangkaian OK punya. Jadi silakan mencoba sendiri dan kalau ada yang bisa didiskusikan, leave comment(s) please. Ini saya share sekalian file proteus dan screenshootnya. silakan klik di sini.
Sekian, semoga bermanfaat. Aamiin





TRIMA KASIH BANYAK AKU SANGAT TERBANTU..
ReplyDeletekeren Mas Prim... ^^
ReplyDeletekeren mantap, penjelasannya bagus
ReplyDeletemakasih brow
ReplyDeletekebayang kalau power suply nya 3 volt untuk spek gnd sepeda, buat terapi pengobatan penyakit parkinson seperti saya waktu tahun 2009/2010, kebayang kalau kutub c1 dan c2 ke kutub kutub motor saturnus v untuk gnd black box di tkp di nyalakan agar masuk radar unit.
ReplyDeleteTerimakasih banyak
ReplyDeleteklo membagi voltase AKI 12V menjadi 12v dan 6v gimana caranya?
ReplyDeletePake R 1M 1/2watt juga bisa kok, diseri dengan capacitor Polyester.
ReplyDeleteRangkaian seperti diatas